国家知识产权局公布首批产业知识产权运营中心名单
国家知识产权局
时间:2025/10/23 12:00:50
阅读: 346

各省、自治区、直辖市和新疆生产建设兵团知识产权局,各有关单位:
按照《产业知识产权运营中心建设管理工作指引(暂行)》,国家知识产权局组织开展了产业知识产权运营中心申报认定工作,经申报、推荐、评审、公示等程序,确定首批产业知识产权运营中心名单,现予以公布。
各产业知识产权运营中心要立足功能定位,认真履行职责,加强能力建设,有力支撑知识产权转化运用重点工作任务,服务带动产业链知识产权协同发展。各地方知识产权管理部门要将产业知识产权运营中心作为推进产业知识产权强链增效的重要抓手,做好联系指导和支持保障工作。国家知识产权局将持续加强统筹指导和动态管理,支持产业知识产权运营中心高标准建设运行,加快构建产业知识产权运营生态,更好服务产业高质量发展。
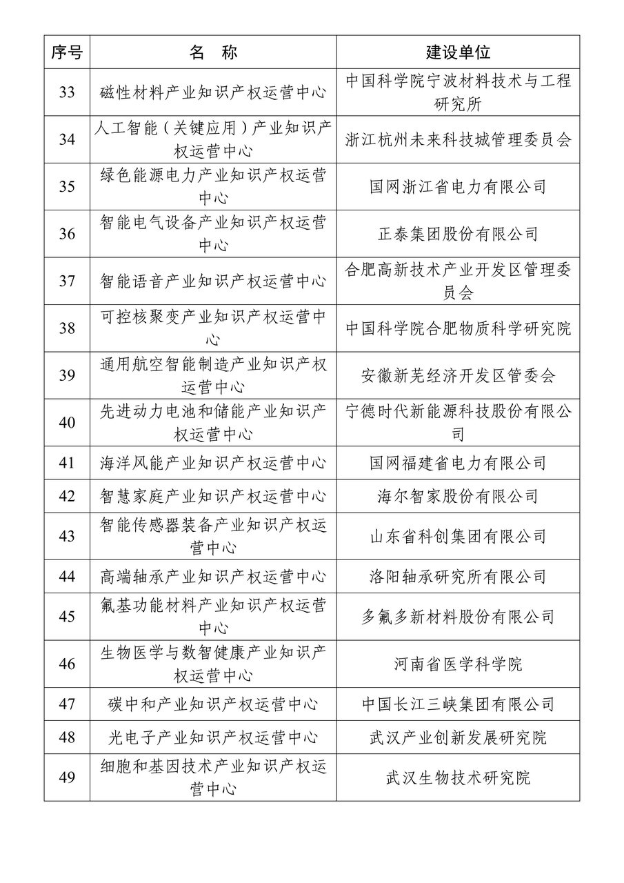
附件:首批产业知识产权运营中心名单
国家知识产权局办公室
2025年10月11日




{{format_date(item.DocumentCreateDate)}} {{item.DocumentPageView}}